图解React图解React
  • 原理解析
  • 高频算法
  • 面试题
⌘ K
基本概念
宏观包结构
两大工作循环
高频对象
运行核心
启动过程
reconciler 运作流程
优先级管理
调度原理
fiber 树构造(基础准备)
fiber 树构造(初次创建)
fiber 树构造(对比更新)
fiber 树渲染
状态管理
状态与副作用
Hook 原理(概览)
Hook 原理(状态Hook)
Hook 原理(副作用Hook)
context 原理
交互
合成事件
Copyright © 2023 | Powered by dumi

Hook 原理(副作用 Hook)

本节建立在前文Hook 原理(概览)和Hook 原理(状态 Hook)的基础之上, 重点讨论useEffect, useLayoutEffect等标准的副作用Hook.

创建 Hook

在fiber初次构造阶段, useEffect对应源码mountEffect, useLayoutEffect对应源码mountLayoutEffect

mountEffect:

function mountEffect(
create: () => (() => void) | void,
deps: Array<mixed> | void | null,
): void {
return mountEffectImpl(
UpdateEffect | PassiveEffect, // fiberFlags
HookPassive, // hookFlags
create,
deps,
);
}

mountLayoutEffect:

function mountLayoutEffect(
create: () => (() => void) | void,
deps: Array<mixed> | void | null,
): void {
return mountEffectImpl(
UpdateEffect, // fiberFlags
HookLayout, // hookFlags
create,
deps,
);
}

可见mountEffect和mountLayoutEffect内部都直接调用mountEffectImpl, 只是参数不同.

mountEffectImpl:

function mountEffectImpl(fiberFlags, hookFlags, create, deps): void {
// 1. 创建hook
const hook = mountWorkInProgressHook();
const nextDeps = deps === undefined ? null : deps;
// 2. 设置workInProgress的副作用标记
currentlyRenderingFiber.flags |= fiberFlags; // fiberFlags 被标记到workInProgress
// 2. 创建Effect, 挂载到hook.memoizedState上
hook.memoizedState = pushEffect(
HookHasEffect | hookFlags, // hookFlags用于创建effect
create,
undefined,
nextDeps,
);
}

mountEffectImpl逻辑:

  1. 创建hook
  2. 设置workInProgress的副作用标记: flags |= fiberFlags
  3. 创建effect(在pushEffect中), 挂载到hook.memoizedState上, 即 hook.memoizedState = effect
    • 注意: 状态Hook中hook.memoizedState = state

创建 Effect

pushEffect:

function pushEffect(tag, create, destroy, deps) {
// 1. 创建effect对象
const effect: Effect = {
tag,
create,
destroy,
deps,
next: (null: any),
};
// 2. 把effect对象添加到环形链表末尾
let componentUpdateQueue: null | FunctionComponentUpdateQueue =
(currentlyRenderingFiber.updateQueue: any);
if (componentUpdateQueue === null) {
// 新建 workInProgress.updateQueue 用于挂载effect对象
componentUpdateQueue = createFunctionComponentUpdateQueue();
currentlyRenderingFiber.updateQueue = (componentUpdateQueue: any);
// updateQueue.lastEffect是一个环形链表
componentUpdateQueue.lastEffect = effect.next = effect;
} else {
const lastEffect = componentUpdateQueue.lastEffect;
if (lastEffect === null) {
componentUpdateQueue.lastEffect = effect.next = effect;
} else {
const firstEffect = lastEffect.next;
lastEffect.next = effect;
effect.next = firstEffect;
componentUpdateQueue.lastEffect = effect;
}
}
// 3. 返回effect
return effect;
}

pushEffect逻辑:

  1. 创建effect.
  2. 把effect对象添加到环形链表末尾.
  3. 返回effect.

effect的数据结构:

export type Effect = {|
tag: HookFlags,
create: () => (() => void) | void,
destroy: (() => void) | void,
deps: Array<mixed> | null,
next: Effect,
|};
  • effect.tag: 使用位掩码形式, 代表effect的类型(源码).

    export const NoFlags = /* */ 0b000;
    export const HasEffect = /* */ 0b001; // 有副作用, 可以被触发
    export const Layout = /* */ 0b010; // Layout, dom突变后同步触发
    export const Passive = /* */ 0b100; // Passive, dom突变前异步触发
  • effect.create: 实际上就是通过useEffect()所传入的函数.

  • effect.deps: 依赖项, 如果依赖项变动, 会创建新的effect.

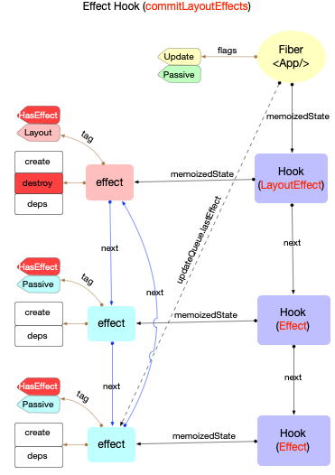
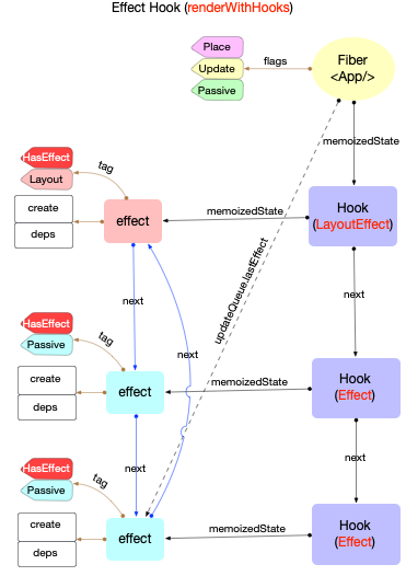
renderWithHooks执行完成后, 我们可以画出fiber,hook,effect三者的引用关系:

现在workInProgress.flags被打上了标记, 最后会在fiber树渲染阶段的commitRoot函数中处理. (这期间的所有过程可以回顾前文fiber树构造/fiber树渲染系列, 此处不再赘述)

useEffect & useLayoutEffect

站在fiber,hook,effect的视角, 无需关心这个hook是通过useEffect还是useLayoutEffect创建的. 只需要关心内部fiber.flags,effect.tag的状态.

所以useEffect与useLayoutEffect的区别如下:

  1. fiber.flags不同
  • 使用useEffect时: fiber.flags = UpdateEffect | PassiveEffect.
  • 使用useLayoutEffect时: fiber.flags = UpdateEffect.
  1. effect.tag不同
  • 使用useEffect时: effect.tag = HookHasEffect | HookPassive.
  • 使用useLayoutEffect时: effect.tag = HookHasEffect | HookLayout.

处理 Effect 回调

完成fiber树构造后, 逻辑会进入渲染阶段. 通过fiber 树渲染中的介绍, 在commitRootImpl函数中, 整个渲染过程被 3 个函数分布实现:

  1. commitBeforeMutationEffects
  2. commitMutationEffects
  3. commitLayoutEffects

这 3 个函数会处理fiber.flags, 也会根据情况处理fiber.updateQueue.lastEffect

commitBeforeMutationEffects

第一阶段: dom 变更之前, 处理副作用队列中带有Passive标记的fiber节点.

function commitBeforeMutationEffects() {
while (nextEffect !== null) {
// ...省略无关代码, 只保留Hook相关
// 处理`Passive`标记
const flags = nextEffect.flags;
if ((flags & Passive) !== NoFlags) {
if (!rootDoesHavePassiveEffects) {
rootDoesHavePassiveEffects = true;
scheduleCallback(NormalSchedulerPriority, () => {
flushPassiveEffects();
return null;
});
}
}
nextEffect = nextEffect.nextEffect;
}
}

注意: 由于flushPassiveEffects被包裹在scheduleCallback回调中, 由调度中心来处理, 且参数是NormalSchedulerPriority, 故这是一个异步回调(具体原理可以回顾React 调度原理(scheduler)).

由于scheduleCallback(NormalSchedulerPriority,callback)是异步的, flushPassiveEffects并不会立即执行. 此处先跳过flushPassiveEffects的分析, 继续跟进commitRoot.

commitMutationEffects

第二阶段: dom 变更, 界面得到更新.

function commitMutationEffects(
root: FiberRoot,
renderPriorityLevel: ReactPriorityLevel,
) {
// ...省略无关代码, 只保留Hook相关
while (nextEffect !== null) {
const flags = nextEffect.flags;
const primaryFlags = flags & (Placement | Update | Deletion | Hydrating);
switch (primaryFlags) {
case Update: {
// useEffect,useLayoutEffect都会设置Update标记
// 更新节点
const current = nextEffect.alternate;
commitWork(current, nextEffect);
break;
}
}
nextEffect = nextEffect.nextEffect;
}
}
function commitWork(current: Fiber | null, finishedWork: Fiber): void {
// ...省略无关代码, 只保留Hook相关
switch (finishedWork.tag) {
case FunctionComponent:
case ForwardRef:
case MemoComponent:
case SimpleMemoComponent:
case Block: {
// 在突变阶段调用销毁函数, 保证所有的effect.destroy函数都会在effect.create之前执行
commitHookEffectListUnmount(HookLayout | HookHasEffect, finishedWork);
return;
}
}
}
// 依次执行: effect.destroy
function commitHookEffectListUnmount(tag: number, finishedWork: Fiber) {
const updateQueue: FunctionComponentUpdateQueue | null =
(finishedWork.updateQueue: any);
const lastEffect = updateQueue !== null ? updateQueue.lastEffect : null;
if (lastEffect !== null) {
const firstEffect = lastEffect.next;
let effect = firstEffect;
do {
if ((effect.tag & tag) === tag) {
// 根据传入的tag过滤 effect链表.
const destroy = effect.destroy;
effect.destroy = undefined;
if (destroy !== undefined) {
destroy();
}
}
effect = effect.next;
} while (effect !== firstEffect);
}
}

调用关系: commitMutationEffects->commitWork->commitHookEffectListUnmount.

  • 注意在调用commitHookEffectListUnmount(HookLayout | HookHasEffect, finishedWork)时, 参数是HookLayout | HookHasEffect.
  • 而HookLayout | HookHasEffect是通过useLayoutEffect创建的effect. 所以commitHookEffectListUnmount函数只能处理由useLayoutEffect()创建的effect.
  • 同步调用effect.destroy().

commitLayoutEffects

第三阶段: dom 变更后

function commitLayoutEffects(root: FiberRoot, committedLanes: Lanes) {
// ...省略无关代码, 只保留Hook相关
while (nextEffect !== null) {
const flags = nextEffect.flags;
if (flags & (Update | Callback)) {
// useEffect,useLayoutEffect都会设置Update标记
const current = nextEffect.alternate;
commitLayoutEffectOnFiber(root, current, nextEffect, committedLanes);
}
nextEffect = nextEffect.nextEffect;
}
}
function commitLifeCycles(
finishedRoot: FiberRoot,
current: Fiber | null,
finishedWork: Fiber,
committedLanes: Lanes,
): void {
// ...省略无关代码, 只保留Hook相关
switch (finishedWork.tag) {
case FunctionComponent:
case ForwardRef:
case SimpleMemoComponent:
case Block: {
// 在此之前commitMutationEffects函数中, effect.destroy已经被调用, 所以effect.destroy永远不会影响到effect.create
commitHookEffectListMount(HookLayout | HookHasEffect, finishedWork);
schedulePassiveEffects(finishedWork);
return;
}
}
}
function commitHookEffectListMount(tag: number, finishedWork: Fiber) {
const updateQueue: FunctionComponentUpdateQueue | null =
(finishedWork.updateQueue: any);
const lastEffect = updateQueue !== null ? updateQueue.lastEffect : null;
if (lastEffect !== null) {
const firstEffect = lastEffect.next;
let effect = firstEffect;
do {
if ((effect.tag & tag) === tag) {
const create = effect.create;
effect.destroy = create();
}
effect = effect.next;
} while (effect !== firstEffect);
}
}
  1. 调用关系: commitLayoutEffects->commitLayoutEffectOnFiber(commitLifeCycles)->commitHookEffectListMount.

    • 注意在调用commitHookEffectListMount(HookLayout | HookHasEffect, finishedWork)时, 参数是HookLayout | HookHasEffect,所以只处理由useLayoutEffect()创建的effect.
    • 调用effect.create()之后, 将返回值赋值到effect.destroy.
  2. 为flushPassiveEffects做准备

    • commitLifeCycles中的schedulePassiveEffects(finishedWork), 其形参finishedWork实际上指代当前正在被遍历的有副作用的fiber

    • schedulePassiveEffects比较简单, 就是把带有Passive标记的effect筛选出来(由useEffect创建), 添加到一个全局数组(pendingPassiveHookEffectsUnmount和pendingPassiveHookEffectsMount).

      function schedulePassiveEffects(finishedWork: Fiber) {
      // 1. 获取 fiber.updateQueue
      const updateQueue: FunctionComponentUpdateQueue | null =
      (finishedWork.updateQueue: any);
      // 2. 获取 effect环形队列
      const lastEffect = updateQueue !== null ? updateQueue.lastEffect : null;
      if (lastEffect !== null) {
      const firstEffect = lastEffect.next;
      let effect = firstEffect;
      do {
      const { next, tag } = effect;
      // 3. 筛选出由useEffect()创建的`effect`
      if (
      (tag & HookPassive) !== NoHookEffect &&
      (tag & HookHasEffect) !== NoHookEffect
      ) {
      // 把effect添加到全局数组, 等待`flushPassiveEffects`处理
      enqueuePendingPassiveHookEffectUnmount(finishedWork, effect);
      enqueuePendingPassiveHookEffectMount(finishedWork, effect);
      }
      effect = next;
      } while (effect !== firstEffect);
      }
      }
      export function enqueuePendingPassiveHookEffectUnmount(
      fiber: Fiber,
      effect: HookEffect,
      ): void {
      // unmount effects 数组
      pendingPassiveHookEffectsUnmount.push(effect, fiber);
      }
      export function enqueuePendingPassiveHookEffectMount(
      fiber: Fiber,
      effect: HookEffect,
      ): void {
      // mount effects 数组
      pendingPassiveHookEffectsMount.push(effect, fiber);
      }

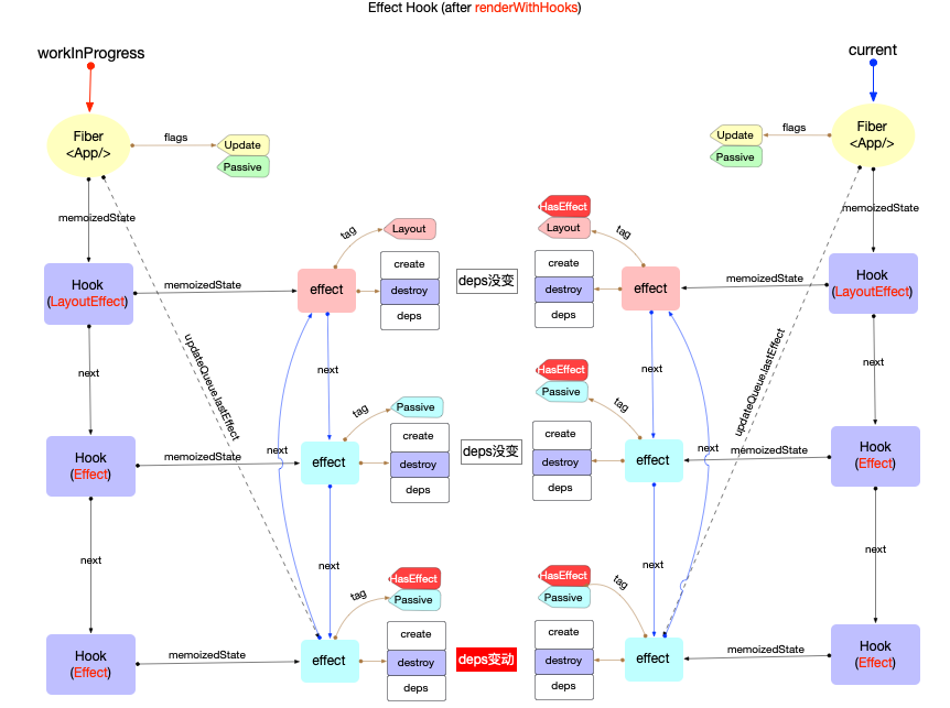
综上commitMutationEffects和commitLayoutEffects2 个函数, 带有Layout标记的effect(由useLayoutEffect创建), 已经得到了完整的回调处理(destroy和create已经被调用).

如下图: 其中第一个effect拥有Layout标记,会执行effect.destroy(); effect.destroy = effect.create()

flushPassiveEffects

在上文commitBeforeMutationEffects阶段, 异步调用了flushPassiveEffects. 在这期间带有Passive标记的effect已经被添加到pendingPassiveHookEffectsUnmount和pendingPassiveHookEffectsMount全局数组中.

接下来flushPassiveEffects就可以脱离fiber节点, 直接访问effects

export function flushPassiveEffects(): boolean {
// Returns whether passive effects were flushed.
if (pendingPassiveEffectsRenderPriority !== NoSchedulerPriority) {
const priorityLevel =
pendingPassiveEffectsRenderPriority > NormalSchedulerPriority
? NormalSchedulerPriority
: pendingPassiveEffectsRenderPriority;
pendingPassiveEffectsRenderPriority = NoSchedulerPriority;
// `runWithPriority`设置Schedule中的调度优先级, 如果在flushPassiveEffectsImpl中处理effect时又发起了新的更新, 那么新的update.lane将会受到这个priorityLevel影响.
return runWithPriority(priorityLevel, flushPassiveEffectsImpl);
}
return false;
}
// ...省略无关代码, 只保留Hook相关
function flushPassiveEffectsImpl() {
if (rootWithPendingPassiveEffects === null) {
return false;
}
rootWithPendingPassiveEffects = null;
pendingPassiveEffectsLanes = NoLanes;
// 1. 执行 effect.destroy()
const unmountEffects = pendingPassiveHookEffectsUnmount;
pendingPassiveHookEffectsUnmount = [];
for (let i = 0; i < unmountEffects.length; i += 2) {
const effect = ((unmountEffects[i]: any): HookEffect);
const fiber = ((unmountEffects[i + 1]: any): Fiber);
const destroy = effect.destroy;
effect.destroy = undefined;
if (typeof destroy === 'function') {
destroy();
}
}
// 2. 执行新 effect.create(), 重新赋值到 effect.destroy
const mountEffects = pendingPassiveHookEffectsMount;
pendingPassiveHookEffectsMount = [];
for (let i = 0; i < mountEffects.length; i += 2) {
const effect = ((mountEffects[i]: any): HookEffect);
const fiber = ((mountEffects[i + 1]: any): Fiber);
effect.destroy = create();
}
}

其核心逻辑:

  1. 遍历pendingPassiveHookEffectsUnmount中的所有effect, 调用effect.destroy().
    • 同时清空pendingPassiveHookEffectsUnmount
  2. 遍历pendingPassiveHookEffectsMount中的所有effect, 调用effect.create(), 并更新effect.destroy.
    • 同时清空pendingPassiveHookEffectsMount

所以, 带有Passive标记的effect, 在flushPassiveEffects函数中得到了完整的回调处理.

如下图: 其中拥有Passive标记的effect, 都会执行effect.destroy(); effect.destroy = effect.create()

更新 Hook

假设在初次调用之后, 发起更新, 会再次执行function, 这时function中使用的useEffect, useLayoutEffect等api也会再次执行.

在更新过程中useEffect对应源码updateEffect, useLayoutEffect对应源码updateLayoutEffect.它们内部都会调用updateEffectImpl, 与初次创建时一样, 只是参数不同.

更新 Effect

updateEffectImpl:

function updateEffectImpl(fiberFlags, hookFlags, create, deps): void {
// 1. 获取当前hook
const hook = updateWorkInProgressHook();
const nextDeps = deps === undefined ? null : deps;
let destroy = undefined;
// 2. 分析依赖
if (currentHook !== null) {
const prevEffect = currentHook.memoizedState;
// 继续使用先前effect.destroy
destroy = prevEffect.destroy;
if (nextDeps !== null) {
const prevDeps = prevEffect.deps;
// 比较依赖是否变化
if (areHookInputsEqual(nextDeps, prevDeps)) {
// 2.1 如果依赖不变, 新建effect(tag不含HookHasEffect)
pushEffect(hookFlags, create, destroy, nextDeps);
return;
}
}
}
// 2.2 如果依赖改变, 更改fiber.flag, 新建effect
currentlyRenderingFiber.flags |= fiberFlags;
hook.memoizedState = pushEffect(
HookHasEffect | hookFlags,
create,
destroy,
nextDeps,
);
}

updateEffectImpl与mountEffectImpl逻辑有所不同: - 如果useEffect/useLayoutEffect的依赖不变, 新建的effect对象不带HasEffect标记.

注意: 无论依赖是否变化, 都复用之前的effect.destroy. 等待commitRoot阶段的调用(上文已经说明).

如下图:

  • 图中第 1,2 个hook其deps没变, 故effect.tag中不会包含HookHasEffect.
  • 图中第 3 个hook其deps改变, 故effect.tag中继续含有HookHasEffect.

处理 Effect 回调

新的hook以及新的effect创建完成之后, 余下逻辑与初次渲染完全一致. 处理 Effect 回调时也会根据effect.tag进行判断: 只有effect.tag包含HookHasEffect时才会调用effect.destroy和effect.create()

组件销毁

当function组件被销毁时, fiber节点必然会被打上Deletion标记, 即fiber.flags |= Deletion. 带有Deletion标记的fiber在commitMutationEffects被处理:

// ...省略无关代码
function commitMutationEffects(
root: FiberRoot,
renderPriorityLevel: ReactPriorityLevel,
) {
while (nextEffect !== null) {
const primaryFlags = flags & (Placement | Update | Deletion | Hydrating);
switch (primaryFlags) {
case Deletion: {
commitDeletion(root, nextEffect, renderPriorityLevel);
break;
}
}
}
}

在commitDeletion函数之后, 继续调用unmountHostComponents->commitUnmount, 在commitUnmount中, 执行effect.destroy(), 结束整个闭环.

总结

本节分析了副作用Hook从创建到销毁的全部过程, 在react内部, 依靠fiber.flags和effect.tag实现了对effect的精准识别. 在commitRoot阶段, 对不同类型的effect进行处理, 先后调用effect.destroy()和effect.create().