图解React图解React
  • 原理解析
  • 高频算法
  • 面试题
⌘ K
基本概念
宏观包结构
两大工作循环
高频对象
运行核心
启动过程
reconciler 运作流程
优先级管理
调度原理
fiber 树构造(基础准备)
fiber 树构造(初次创建)
fiber 树构造(对比更新)
fiber 树渲染
状态管理
状态与副作用
Hook 原理(概览)
Hook 原理(状态Hook)
Hook 原理(副作用Hook)
context 原理
交互
合成事件
Copyright © 2023 | Powered by dumi

fiber 树渲染

在正式分析fiber树渲染之前, 再次回顾一下reconciler 运作流程的 4 个阶段:

  1. 输入阶段: 衔接react-dom包, 承接fiber更新请求(参考React 应用的启动过程).
  2. 注册调度任务: 与调度中心(scheduler包)交互, 注册调度任务task, 等待任务回调(参考React 调度原理(scheduler)).
  3. 执行任务回调: 在内存中构造出fiber树和DOM对象(参考fiber 树构造(初次创建)和 fiber 树构造(对比更新)).
  4. 输出: 与渲染器(react-dom)交互, 渲染DOM节点.

本节分析其中的第 4 阶段(输出), fiber树渲染处于reconciler 运作流程这一流水线的最后一环, 或者说前面的步骤都是为了最后一步服务, 所以其重要性不言而喻.

前文已经介绍了fiber树构造, 现在分析fiber树渲染过程, 这个过程, 实际上是对fiber树的进一步处理.

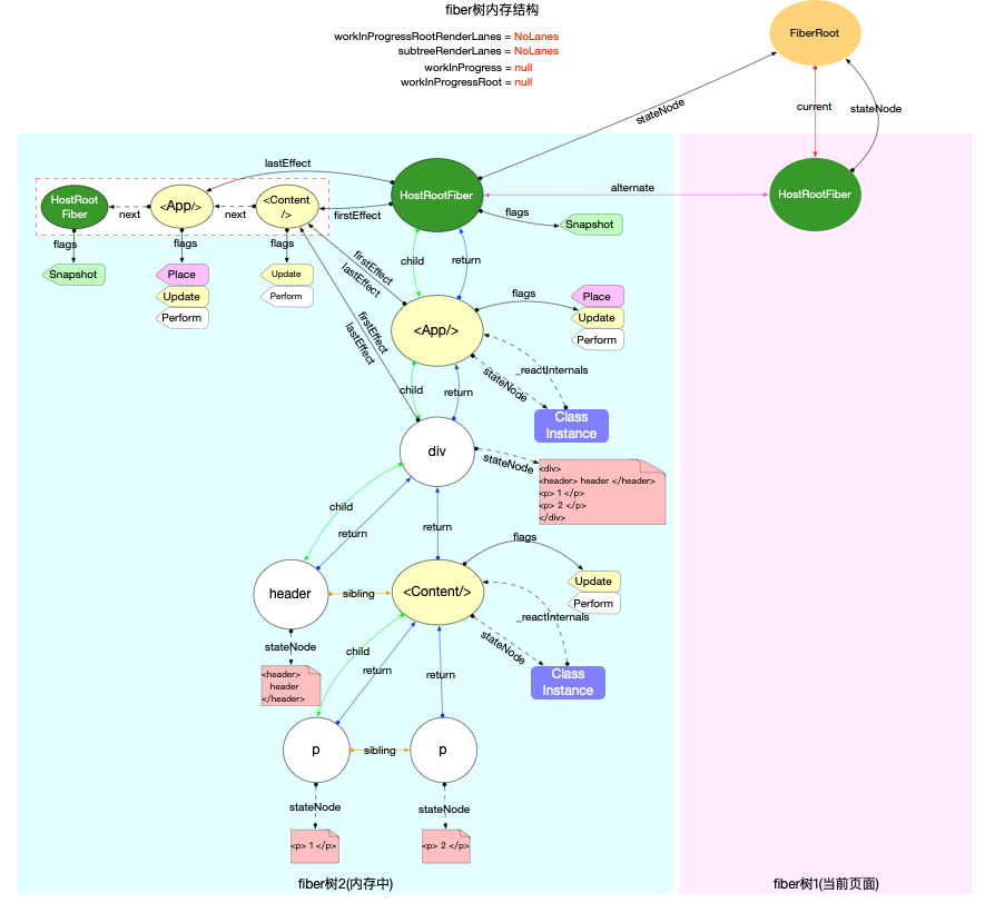
fiber 树特点

通过前文fiber树构造的解读, 可以总结出fiber树的基本特点:

  • 无论是首次构造或者是对比更新, 最终都会在内存中生成一棵用于渲染页面的fiber树(即fiberRoot.finishedWork).
  • 这棵将要被渲染的fiber树有 2 个特点:
    1. 副作用队列挂载在根节点上(具体来讲是finishedWork.firstEffect)
    2. 代表最新页面的DOM对象挂载在fiber树中首个HostComponent类型的节点上(具体来讲DOM对象是挂载在fiber.stateNode属性上)

这里再次回顾前文使用过的 2 棵 fiber 树, 可以验证上述特点:

  1. 初次构造

  1. 对比更新

commitRoot

整个渲染逻辑都在commitRoot 函数中:

function commitRoot(root) {
const renderPriorityLevel = getCurrentPriorityLevel();
runWithPriority(
ImmediateSchedulerPriority,
commitRootImpl.bind(null, root, renderPriorityLevel),
);
return null;
}

在commitRoot中同时使用到了渲染优先级和调度优先级, 有关优先级的讨论, 在前文已经做出了说明(参考React 中的优先级管理和fiber 树构造(基础准备)#优先级), 本节不再赘述. 最后的实现是通过commitRootImpl函数:

// ... 省略部分无关代码
function commitRootImpl(root, renderPriorityLevel) {
// ============ 渲染前: 准备 ============
const finishedWork = root.finishedWork;
const lanes = root.finishedLanes;
// 清空FiberRoot对象上的属性
root.finishedWork = null;
root.finishedLanes = NoLanes;
root.callbackNode = null;
if (root === workInProgressRoot) {
// 重置全局变量
workInProgressRoot = null;
workInProgress = null;
workInProgressRootRenderLanes = NoLanes;
}
// 再次更新副作用队列
let firstEffect;
if (finishedWork.flags > PerformedWork) {
// 默认情况下fiber节点的副作用队列是不包括自身的
// 如果根节点有副作用, 则将根节点添加到副作用队列的末尾
if (finishedWork.lastEffect !== null) {
finishedWork.lastEffect.nextEffect = finishedWork;
firstEffect = finishedWork.firstEffect;
} else {
firstEffect = finishedWork;
}
} else {
firstEffect = finishedWork.firstEffect;
}
// ============ 渲染 ============
let firstEffect = finishedWork.firstEffect;
if (firstEffect !== null) {
const prevExecutionContext = executionContext;
executionContext |= CommitContext;
// 阶段1: dom突变之前
nextEffect = firstEffect;
do {
commitBeforeMutationEffects();
} while (nextEffect !== null);
// 阶段2: dom突变, 界面发生改变
nextEffect = firstEffect;
do {
commitMutationEffects(root, renderPriorityLevel);
} while (nextEffect !== null);
// 恢复界面状态
resetAfterCommit(root.containerInfo);
// 切换current指针
root.current = finishedWork;
// 阶段3: layout阶段, 调用生命周期componentDidUpdate和回调函数等
nextEffect = firstEffect;
do {
commitLayoutEffects(root, lanes);
} while (nextEffect !== null);
nextEffect = null;
executionContext = prevExecutionContext;
}
// ============ 渲染后: 重置与清理 ============
if (rootDoesHavePassiveEffects) {
// 有被动作用(使用useEffect), 保存一些全局变量
} else {
// 分解副作用队列链表, 辅助垃圾回收
// 如果有被动作用(使用useEffect), 会把分解操作放在flushPassiveEffects函数中
nextEffect = firstEffect;
while (nextEffect !== null) {
const nextNextEffect = nextEffect.nextEffect;
nextEffect.nextEffect = null;
if (nextEffect.flags & Deletion) {
detachFiberAfterEffects(nextEffect);
}
nextEffect = nextNextEffect;
}
}
// 重置一些全局变量(省略这部分代码)...
// 下面代码用于检测是否有新的更新任务
// 比如在componentDidMount函数中, 再次调用setState()
// 1. 检测常规(异步)任务, 如果有则会发起异步调度(调度中心`scheduler`只能异步调用)
ensureRootIsScheduled(root, now());
// 2. 检测同步任务, 如果有则主动调用flushSyncCallbackQueue(无需再次等待scheduler调度), 再次进入fiber树构造循环
flushSyncCallbackQueue();
return null;
}

commitRootImpl函数中, 可以根据是否调用渲染, 把整个commitRootImpl分为 3 段(分别是渲染前, 渲染, 渲染后).

渲染前

为接下来正式渲染, 做一些准备工作. 主要包括:

  1. 设置全局状态(如: 更新fiberRoot上的属性)
  2. 重置全局变量(如: workInProgressRoot, workInProgress等)
  3. 再次更新副作用队列: 只针对根节点fiberRoot.finishedWork
    • 默认情况下根节点的副作用队列是不包括自身的, 如果根节点有副作用, 则将根节点添加到副作用队列的末尾
    • 注意只是延长了副作用队列, 但是fiberRoot.lastEffect指针并没有改变. 比如首次构造时, 根节点拥有Snapshot标记:

渲染

commitRootImpl函数中, 渲染阶段的主要逻辑是处理副作用队列, 将最新的 DOM 节点(已经在内存中, 只是还没渲染)渲染到界面上.

整个渲染过程被分为 3 个函数分布实现:

  1. commitBeforeMutationEffects
    • dom 变更之前, 处理副作用队列中带有Snapshot,Passive标记的fiber节点.
  2. commitMutationEffects
    • dom 变更, 界面得到更新. 处理副作用队列中带有Placement, Update, Deletion, Hydrating标记的fiber节点.
  3. commitLayoutEffects
    • dom 变更后, 处理副作用队列中带有Update | Callback标记的fiber节点.

通过上述源码分析, 可以把commitRootImpl的职责概括为 2 个方面:

  1. 处理副作用队列. (步骤 1,2,3 都会处理, 只是处理节点的标识fiber.flags不同).
  2. 调用渲染器, 输出最终结果. (在步骤 2: commitMutationEffects中执行).

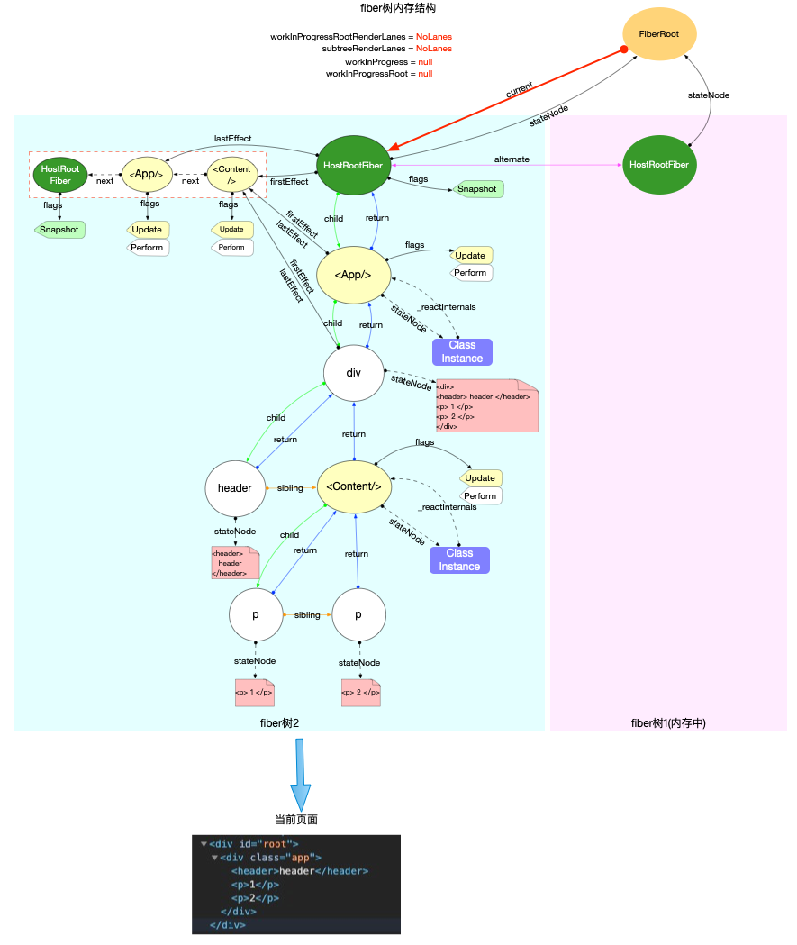
所以commitRootImpl是处理fiberRoot.finishedWork这棵即将被渲染的fiber树, 理论上无需关心这棵fiber树是如何产生的(可以是首次构造产生, 也可以是对比更新产生). 为了清晰简便, 在下文的所有图示都使用初次创建的fiber树结构来进行演示.

这 3 个函数处理的对象是副作用队列和DOM对象.

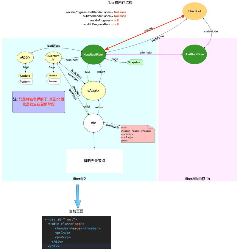
所以无论fiber树结构有多么复杂, 到了commitRoot阶段, 实际起作用的只有 2 个节点:

  • 副作用队列所在节点: 根节点, 即HostRootFiber节点.
  • DOM对象所在节点: 从上至下首个HostComponent类型的fiber节点, 此节点 fiber.stateNode实际上指向最新的 DOM 树.

下图为了清晰, 省略了一些无关引用, 只留下commitRoot阶段实际会用到的fiber节点:

commitBeforeMutationEffects

第一阶段: dom 变更之前, 处理副作用队列中带有Snapshot,Passive标记的fiber节点.

// ... 省略部分无关代码
function commitBeforeMutationEffects() {
while (nextEffect !== null) {
const current = nextEffect.alternate;
const flags = nextEffect.flags;
// 处理`Snapshot`标记
if ((flags & Snapshot) !== NoFlags) {
commitBeforeMutationEffectOnFiber(current, nextEffect);
}
// 处理`Passive`标记
if ((flags & Passive) !== NoFlags) {
// Passive标记只在使用了hook, useEffect会出现. 所以此处是针对hook对象的处理
if (!rootDoesHavePassiveEffects) {
rootDoesHavePassiveEffects = true;
scheduleCallback(NormalSchedulerPriority, () => {
flushPassiveEffects();
return null;
});
}
}
nextEffect = nextEffect.nextEffect;
}
}

注意:commitBeforeMutationEffectOnFiber实际上对应了commitBeforeMutationLifeCycles函数,在导入时进行了重命名

  1. 处理Snapshot标记
function commitBeforeMutationLifeCycles(
current: Fiber | null,
finishedWork: Fiber,
): void {
switch (finishedWork.tag) {
case FunctionComponent:
case ForwardRef:
case SimpleMemoComponent:
case Block: {
return;
}
case ClassComponent: {
if (finishedWork.flags & Snapshot) {
if (current !== null) {
const prevProps = current.memoizedProps;
const prevState = current.memoizedState;
const instance = finishedWork.stateNode;
const snapshot = instance.getSnapshotBeforeUpdate(
finishedWork.elementType === finishedWork.type
? prevProps
: resolveDefaultProps(finishedWork.type, prevProps),
prevState,
);
instance.__reactInternalSnapshotBeforeUpdate = snapshot;
}
}
return;
}
case HostRoot: {
if (supportsMutation) {
if (finishedWork.flags & Snapshot) {
const root = finishedWork.stateNode;
clearContainer(root.containerInfo);
}
}
return;
}
case HostComponent:
case HostText:
case HostPortal:
case IncompleteClassComponent:
return;
}
}

从源码中可以看到, 与Snapshot标记相关的类型只有ClassComponent和HostRoot.

  • 对于ClassComponent类型节点, 调用了instance.getSnapshotBeforeUpdate生命周期函数
  • 对于HostRoot类型节点, 调用clearContainer清空了容器节点(即div#root这个 dom 节点).
  1. 处理Passive标记

Passive标记只会在使用了hook对象的function类型的节点上存在, 后续的执行过程在hook原理章节中详细说明. 此处我们需要了解在commitRoot的第一个阶段, 为了处理hook对象(如useEffect), 通过scheduleCallback单独注册了一个调度任务task, 等待调度中心scheduler处理.

注意: 通过调度中心scheduler调度的任务task均是通过MessageChannel触发, 都是异步执行(可参考React 调度原理(scheduler)).

小测试:

// 以下示例代码中的输出顺序为 1, 3, 4, 2
function Test() {
console.log(1);
useEffect(() => {
console.log(2);
});
console.log(3);
Promise.resolve(() => {
console.log(4);
});
return <div>test</div>;
}

commitMutationEffects

第二阶段: dom 变更, 界面得到更新. 处理副作用队列中带有ContentReset, Ref, Placement, Update, Deletion, Hydrating标记的fiber节点.

// ...省略部分无关代码
function commitMutationEffects(
root: FiberRoot,
renderPriorityLevel: ReactPriorityLevel,
) {
// 处理Ref
if (flags & Ref) {
const current = nextEffect.alternate;
if (current !== null) {
// 先清空ref, 在commitRoot的第三阶段(dom变更后), 再重新赋值
commitDetachRef(current);
}
}
// 处理DOM突变
while (nextEffect !== null) {
const flags = nextEffect.flags;
const primaryFlags = flags & (Placement | Update | Deletion | Hydrating);
switch (primaryFlags) {
case Placement: {
// 新增节点
commitPlacement(nextEffect);
nextEffect.flags &= ~Placement; // 注意Placement标记会被清除
break;
}
case PlacementAndUpdate: {
// Placement
commitPlacement(nextEffect);
nextEffect.flags &= ~Placement;
// Update
const current = nextEffect.alternate;
commitWork(current, nextEffect);
break;
}
case Update: {
// 更新节点
const current = nextEffect.alternate;
commitWork(current, nextEffect);
break;
}
case Deletion: {
// 删除节点
commitDeletion(root, nextEffect, renderPriorityLevel);
break;
}
}
nextEffect = nextEffect.nextEffect;
}
}

处理 DOM 突变:

  1. 新增: 函数调用栈 commitPlacement -> insertOrAppendPlacementNode -> appendChild
  2. 更新: 函数调用栈 commitWork -> commitUpdate
  3. 删除: 函数调用栈 commitDeletion -> removeChild

最终会调用appendChild, commitUpdate, removeChild这些react-dom包中的函数. 它们是HostConfig协议(源码在 ReactDOMHostConfig.js 中)中规定的标准函数, 在渲染器react-dom包中进行实现. 这些函数就是直接操作 DOM, 所以执行之后, 界面也会得到更新.

注意: commitMutationEffects执行之后, 在commitRootImpl函数中切换当前fiber树(root.current = finishedWork),保证fiberRoot.current指向代表当前界面的fiber树.

commitLayoutEffects

第三阶段: dom 变更后, 处理副作用队列中带有Update, Callback, Ref标记的fiber节点.

// ...省略部分无关代码
function commitLayoutEffects(root: FiberRoot, committedLanes: Lanes) {
while (nextEffect !== null) {
const flags = nextEffect.flags;
// 处理 Update和Callback标记
if (flags & (Update | Callback)) {
const current = nextEffect.alternate;
commitLayoutEffectOnFiber(root, current, nextEffect, committedLanes);
}
if (flags & Ref) {
// 重新设置ref
commitAttachRef(nextEffect);
}
nextEffect = nextEffect.nextEffect;
}
}

核心逻辑都在commitLayoutEffectOnFiber->commitLifeCycles函数中.

// ...省略部分无关代码
function commitLifeCycles(
finishedRoot: FiberRoot,
current: Fiber | null,
finishedWork: Fiber,
committedLanes: Lanes,
): void {
switch (finishedWork.tag) {
case ClassComponent: {
const instance = finishedWork.stateNode;
if (finishedWork.flags & Update) {
if (current === null) {
// 初次渲染: 调用 componentDidMount
instance.componentDidMount();
} else {
const prevProps =
finishedWork.elementType === finishedWork.type
? current.memoizedProps
: resolveDefaultProps(finishedWork.type, current.memoizedProps);
const prevState = current.memoizedState;
// 更新阶段: 调用 componentDidUpdate
instance.componentDidUpdate(
prevProps,
prevState,
instance.__reactInternalSnapshotBeforeUpdate,
);
}
}
const updateQueue: UpdateQueue<*> | null =
(finishedWork.updateQueue: any);
if (updateQueue !== null) {
// 处理update回调函数 如: this.setState({}, callback)
commitUpdateQueue(finishedWork, updateQueue, instance);
}
return;
}
case HostComponent: {
const instance: Instance = finishedWork.stateNode;
if (current === null && finishedWork.flags & Update) {
const type = finishedWork.type;
const props = finishedWork.memoizedProps;
// 设置focus等原生状态
commitMount(instance, type, props, finishedWork);
}
return;
}
}
}

在commitLifeCycles函数中:

  • 对于ClassComponent节点, 调用生命周期函数componentDidMount或componentDidUpdate, 调用update.callback回调函数.
  • 对于HostComponent节点, 如有Update标记, 需要设置一些原生状态(如: focus等)

渲染后

执行完上述步骤之后, 本次渲染任务就已经完成了. 在渲染完成后, 需要做一些重置和清理工作:

  1. 清除副作用队列

    • 由于副作用队列是一个链表, 由于单个fiber对象的引用关系, 无法被gc回收.
    • 将链表全部拆开, 当fiber对象不再使用的时候, 可以被gc回收.

  1. 检测更新
    • 在整个渲染过程中, 有可能产生新的update(比如在componentDidMount函数中, 再次调用setState()).
    • 如果是常规(异步)任务, 不用特殊处理, 调用ensureRootIsScheduled确保任务已经注册到调度中心即可.
    • 如果是同步任务, 则主动调用flushSyncCallbackQueue(无需再次等待 scheduler 调度), 再次进入 fiber 树构造循环
// 清除副作用队列
if (rootDoesHavePassiveEffects) {
// 有被动作用(使用useEffect), 保存一些全局变量
} else {
// 分解副作用队列链表, 辅助垃圾回收.
// 如果有被动作用(使用useEffect), 会把分解操作放在flushPassiveEffects函数中
nextEffect = firstEffect;
while (nextEffect !== null) {
const nextNextEffect = nextEffect.nextEffect;
nextEffect.nextEffect = null;
if (nextEffect.flags & Deletion) {
detachFiberAfterEffects(nextEffect);
}
nextEffect = nextNextEffect;
}
}
// 重置一些全局变量(省略这部分代码)...
// 下面代码用于检测是否有新的更新任务
// 比如在componentDidMount函数中, 再次调用setState()
// 1. 检测常规(异步)任务, 如果有则会发起异步调度(调度中心`scheduler`只能异步调用)
ensureRootIsScheduled(root, now());
// 2. 检测同步任务, 如果有则主动调用flushSyncCallbackQueue(无需再次等待scheduler调度), 再次进入fiber树构造循环
flushSyncCallbackQueue();

总结

本节分析了fiber 树渲染的处理过程, 从宏观上看fiber 树渲染位于reconciler 运作流程中的输出阶段, 是整个reconciler 运作流程的链路中最后一环(从输入到输出). 本节根据源码, 具体从渲染前, 渲染, 渲染后三个方面分解了commitRootImpl函数. 其中最核心的渲染逻辑又分为了 3 个函数, 这 3 个函数共同处理了有副作用fiber节点, 并通过渲染器react-dom把最新的 DOM 对象渲染到界面上.