图解React图解React
  • 原理解析
  • 高频算法
  • 面试题
⌘ K
调和算法
位运算
深度优先遍历
堆排序
链表操作
栈操作
Copyright © 2023 | Powered by dumi

React 算法之深度优先遍历

对于树或图结构的搜索(或遍历)来讲, 分为深度优先(DFS)和广度优先(BFS).

概念

深度优先遍历: DFS(英语:Depth-First-Search,DFS)是一种用于遍历或搜索树或图的算法.

来自 wiki 上的解释(更权威): 当节点v的所在边都己被探寻过, 搜索将回溯到发现节点v的那条边的起始节点. 这一过程一直进行到已发现从源节点可达的所有节点为止. 如果还存在未被发现的节点, 则选择其中一个作为源节点并重复以上过程, 整个进程反复进行直到所有节点都被访问为止.

实现方式

DFS 的主流实现方式有 2 种.

  1. 递归(简单粗暴)
  2. 利用栈存储遍历路径
function Node() {
this.name = '';
this.children = [];
}
function dfs(node) {
console.log('探寻阶段: ', node.name);
node.children.forEach((child) => {
dfs(child);
});
console.log('回溯阶段: ', node.name);
}
  1. 使用栈
function Node() {
this.name = '';
this.children = [];
// 因为要分辨探寻阶段和回溯阶段, 所以必须要一个属性来记录是否已经访问过该节点
// 如果不打印探寻和回溯, 就不需要此属性
this.visited = false;
}
function dfs(node) {
const stack = [];
stack.push(node);
// 栈顶元素还存在, 就继续循环
while ((node = stack[stack.length - 1])) {
if (node.visited) {
console.log('回溯阶段: ', node.name);
// 回溯完成, 弹出该元素
stack.pop();
} else {
console.log('探寻阶段: ', node.name);
node.visited = true;
// 利用栈的先进后出的特性, 倒序将节点送入栈中
for (let i = node.children.length - 1; i >= 0; i--) {
stack.push(node.children[i]);
}
}
}
}

React 当中的使用场景

深度优先遍历在react当中的使用非常典型, 最主要的使用时在ReactElement和fiber树的构造过程. 其次是在使用context时, 需要深度优先地查找消费context的节点.

ReactElement "树"的构造

ReactElement不能算是严格的树结构, 为了方便表述, 后文都称之为树.

在react-reconciler包中, ReactElement的构造过程实际上是嵌套在fiber树构造循环过程中的, 与fiber树的构造是相互交替进行的(在fiber 树构建章节中详细解读, 本节只介绍深度优先遍历的使用场景).

ReactElement树的构造, 实际上就是各级组件render之后的总和. 整个过程体现在reconciler工作循环之中.

源码位于ReactFiberWorkLoop.js中, 此处为了简明, 已经将源码中与 dfs 无关的旁支逻辑去掉.

function workLoopSync() {
// 1. 最外层循环, 保证每一个节点都能遍历, 不会遗漏
while (workInProgress !== null) {
performUnitOfWork(workInProgress);
}
}
function performUnitOfWork(unitOfWork: Fiber): void {
const current = unitOfWork.alternate;
let next;
// 2. beginWork是向下探寻阶段
next = beginWork(current, unitOfWork, subtreeRenderLanes);
if (next === null) {
// 3. completeUnitOfWork 是回溯阶段
completeUnitOfWork(unitOfWork);
} else {
workInProgress = next;
}
}
function completeUnitOfWork(unitOfWork: Fiber): void {
let completedWork = unitOfWork;
do {
const current = completedWork.alternate;
const returnFiber = completedWork.return;
let next;
// 3.1 回溯并处理节点
next = completeWork(current, completedWork, subtreeRenderLanes);
if (next !== null) {
// 判断在处理节点的过程中, 是否派生出新的节点
workInProgress = next;
return;
}
const siblingFiber = completedWork.sibling;
// 3.2 判断是否有旁支
if (siblingFiber !== null) {
workInProgress = siblingFiber;
return;
}
// 3.3 没有旁支 继续回溯
completedWork = returnFiber;
workInProgress = completedWork;
} while (completedWork !== null);
}

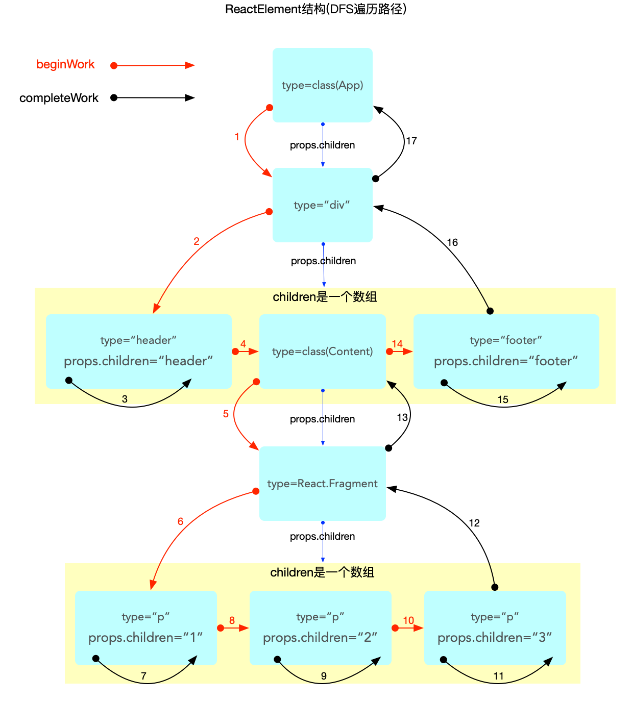
以上源码本质上是采用递归的方式进行 dfs, 假设有以下组件结构:

class App extends React.Component {
render() {
return (
<div className="app">
<header>header</header>
<Content />
<footer>footer</footer>
</div>
);
}
}
class Content extends React.Component {
render() {
return (
<React.Fragment>
<p>1</p>
<p>2</p>
<p>3</p>
</React.Fragment>
);
}
}
export default App;

则可以绘制出遍历路径如下:

注意:

  • ReactElement树是在大循环中的beginWork阶段"逐级"生成的.
  • "逐级"中的每一级是指一个class或function类型的组件, 每调用一次render或执行一次function调用, 就会生成一批ReactElement节点.
  • ReactElement树的构造, 实际上就是各级组件render之后的总和.

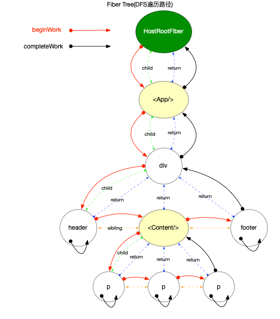
fiber 树的构造

在ReactElement的构造过程中, 同时伴随着fiber树的构造, fiber树同样也是在beginWork阶段生成的.

绘制出遍历路径如下:

查找 context 的消费节点

当context改变之后, 需要找出依赖该context的所有子节点(详细分析会在context原理章节深入解读), 这里同样也是一个DFS, 具体源码在ReactFiberNewContext.js.

将其主干逻辑剥离出来, 可以清晰的看出采用循环递归的方式进行遍历:

export function propagateContextChange(
workInProgress: Fiber,
context: ReactContext<mixed>,
changedBits: number,
renderLanes: Lanes,
): void {
let fiber = workInProgress.child;
while (fiber !== null) {
let nextFiber;
// Visit this fiber.
const list = fiber.dependencies;
if (list !== null) {
// 匹配context等逻辑, 和dfs无关, 此处可以暂时忽略
// ...
} else {
// 向下探寻
nextFiber = fiber.child;
}
fiber = nextFiber;
}
}

总结

由于react内部使用了ReactElement和fiber两大树形结构, 所以有不少关于节点访问的逻辑.

本节主要介绍了DFS的概念和它在react源码中的使用情况. 其中fiber树的DFS遍历, 涉及到的代码多, 分布广, 涵盖了reconciler阶段的大部分工作, 是reconciler阶段工作循环的核心流程.

除了DFS之外, 源码中还有很多逻辑都是查找树中的节点(如: 向上查找父节点等). 对树形结构的遍历在源码中的比例很高, 了解这些算法技巧能够更好的理解react源码.

参考资料

深度优先搜索